
RS-485和RS-232一样,都是串行通信标准,现在的标准名称是TIA485/EIA-485-A,但是人们会习惯称为RS-485标准,RS-485常用在工业、自动化、汽车和建筑物管理等领域。
RS-485总线弥补了RS-232通信距离短,速率低的缺点,RS-485的速率可高达10Mbit/s,理论通讯距离可达1200米;RS-485和RS-232的单端传输不一样,是差分传输,使用一对双绞线,其中一根线定义为A,另一个定义为B。
RS-485的物理层负责在设备和物理传输介质之间传输原始数据。它处理电信号到数字数据的转换,同时定义电压、时序、数据速率等。
① 差分信号
长距离布线会有信号衰减,而且引入噪声和干扰的可能性更大,在线缆A和B上的表现就是电压幅度的变化,但是,采用差分线的好处就是,差值相减就会忽略掉干扰依旧能输出正常的信号,把这种差分接收器忽略两条信号线上相同电压的能力称为共模抑制。
![]()
标准规定了,逻辑1:+2V to +6V;逻辑0:-6V to -2V。
RS-485不需要使用特定的总线电压,只看最小差分电压,在较长的电缆长度上,接收器接收到的电压可能会降低到+/- 200 mV,这对于RS-485仍然是完全可以接受的,这也是RS-485的优点之一。
![]()
很多收发器的标准达到甚至超过TIA/EIA-485A规范,在实际使用中,以器件的SPEC参数为主,如下某收发器的负输入阈值最小也是-200mV。
![]()
② 信号定义
现在很多的RS-485转换器都是兼容RS-422的,所以看到很多转换器上面的信号都是T/R+、T/R-,即对应RS-485的A+和B-。
![]()
对于DB9针型的母头,RS-485有如下的接线定义示意,Pin6~Pin9为N/A不接。
![]()
③ 拓扑结构
RS485有两线制和四线制两种接线,四线制只能实现点对点的通信方式,现很少采用,多采用的是两线制接线方式,这种接线方式为总线拓扑结构,在同一总线上最多可以挂接32个节点。
RS-485总线同I2C,也是主从模式,支持点对点单从机模式,也支持多从机模式,不支持多主机模式。

RS-485是差分传输,如果用单片机控制RS-485接口的设备,需要用到收发器,这一点和CAN总线是类似的,如下是一个MCU控制一个RS-485的图示。
![]()
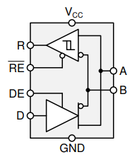
收发器内部是一个接收器(上半部分)加一个发送器(下半部分),下面简单说说收发器的原理,便于理解MCU是如何和485设备通信的。
![]()
RS-485收发器内部结构
其中:
A和B为总线;
R为接收器输入;
RE为接收器使能信号;
DE为发送器使能信号;
D为发送器输出;
对于使能信号,字母上面加一横的为低电平有效(如上图RE),不加的为高电平有效(如DE)。
对于发送器,有如下的真值表:
1、当驱动器使能引脚DE为逻辑高时,差分输出A和B遵循数据输入D处的逻辑状态。D处的逻辑高导致A转为高,B转为低。在这种情况下,定义为VOD=VA-VB的差分输出电压为正。当D为低时,输出状态反转,B变高,A变低,VOD为负。
2、当DE低时,两个输出都变成高阻抗。在这种情况下,与D处的逻辑状态是不相关的。
发送器真值表
对于接收器,有如下的真值表:
1、当接收器使能引脚RE逻辑低时,接收器被激活。当定义为VID=VA–VB的差分输入电压为正且高于正输入阈值VIT+时,接收机输出R变高。当VID为负且低于负输入阈值VIT-,接收机输出R变低。如果VID在VIT+和VIT-之间,则输出不确定。
2、当RE为逻辑高或悬空时,接收机输出为高阻抗,VID的大小和极性无关。
接收器真值表
上面讲到的RS-485收发器的工作原理,下面简单描述RS-485的数据链路。
![]()
主机发送给从机或者从机发送给主机,都会占用到A和B线,所以RS-485多用在半双工模式。
主机的GPIO会控制RS-485收发器的DE管脚,设置发送模式,从UART TXD线向RS-485收发器的数据(D或DI)线发送一个字节,收发器将在A和B线上将单端UART位流转换为差分位流,数据离开收发器后,主机立即将收发器的模式切换为接收模式。
从机和主机是类似的,从机控制RS-485收发器的/RE管脚,设置为接收模式,接收主机发送的比特流,将其转换为单端信号,通过从机的UART RXD线接收,当从机准备好响应时,它按主机原来的方式进行发送,而主机变为接收。
RS-232和RS-485之间可以转换,一个方法是RS-232转换成TTL,再由TTL转换为RS-485,当然也有芯片支持将RS-232直接转换成RS-485,网上有很多???。
虽说RS-485没有标准的数据协议格式,但和CAN总线在很多地方是有相似的,比如A&B和CANH&CANL都是差分信号,通信都需要收发器,都需要120欧姆的匹配电阻等等。
![]()
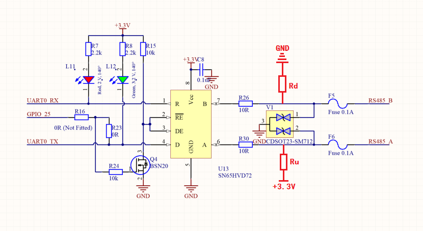
网上找的一个常用的RS-485电路,其中需要注意两点:
![]()
1、使能信号RE和DE可采用一个GPIO控制,节省资源,GPIO25输出高电平,RE=DE=0V,进入接收模式;GPIO25输出低电平,RE=DE=3.3V,进入发送模式。
2、有一些电路中会在A上加上拉,B上加下拉电阻,主要原因是:RS-485总线在idle状态,电平是不固定的,即电平在-200mV~+200mV之间,收发器可能输出高也可能输出低,UART在空闲时需要保持高电平的,如果此时收发器输出一个低电平,对UART来说是一个start bit,会导致通信异常,关于Ru和Rd的阻值在这里不作过多赘述,后面有机会会详细写一篇文章。
关于第二点,需要注意:
① A上加上拉,B上加下拉,接反数据通信也可能出错。
② 某些收发器内部集成上下拉电阻,则外部不需要再添加。
免责声明:本文版权归原作者所有,本文所用图片、文字如涉及作品版权问题,请第一时间联系我们删除。
本平台旨在为读者提供行业研究型深度资讯。本文仅代表作者本人观点,不代表艾恩森传感立场。

查看原文
查看原文
查看原文
查看原文